欢迎来到焦亚硫酸钠生产厂家|亚硫酸氢钠生产厂家|上海嘉定马陆化工厂有限公司网站!
24小时服务热线
17821907126
网站首页
Home
关于我们
About us
产品展示
Product
焦亚硫酸钠
亚硫酸氢钠
食品级焦亚硫酸钠
视频展示
Video
检验报告
Test report
新闻动态
News
公司新闻
联系我们
Contact us
立即搜索/search now
立即搜索
产品热门搜索:
焦亚硫酸钠
、
亚硫酸氢钠
、
食品级焦亚硫酸钠
、
Popular searches for products:
sodium metabisulfite
、
sodium bisulfite
、
food grade sodium metabisulfite
、
检验报告
您现在的位置:首页 > 检验报告
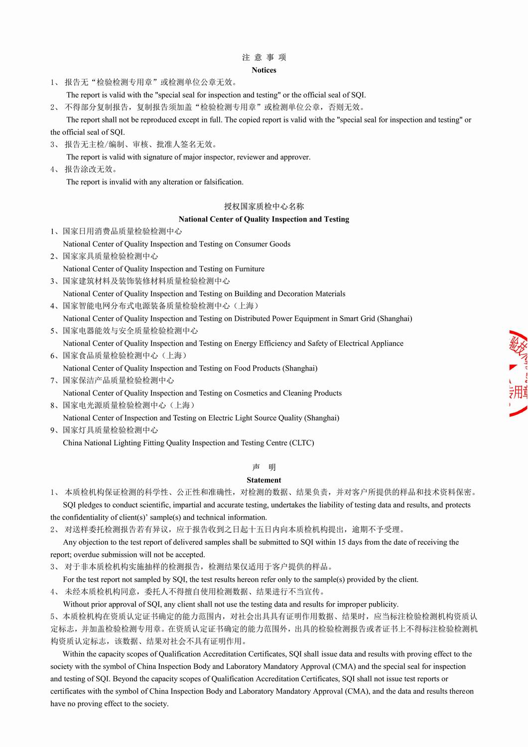
食品级外检
返回上级
电话
微信
产品
首页
17821907126
取消
微信客服
添加微信好友,详细了解产品业务。
X